近期,我校beat365在线唯一官网周楠迪教授团队在荧光生物传感器方面取得重要进展,研究成果“Development of a fluorescent biosensor based on DNAzyme for tracing the release of zinc in maize leaves”正式发表于Journal of Agricultural and Food Chemistry (IF =/info/1021/ /5.895) (https://pubs.acs.org/doi/10.1021/acs.jafc.3c00508)。

锌是所有高等动植物正常生长和繁殖的必需微量元素之一,在众多生理过程中起着至关重要的作用。缺锌性疾病已经是全世界范围内重要的公共卫生问题,而提高主粮作物中的锌含量成为有效的应对措施。目前,生物强化是提高谷物中锌浓度和减少营养不良等情况发生的主要农业战略之一。随着纳米农业的快速发展,低浓度施用的纳米氧化锌可以以不同途径被植物吸收、积累和转移,并发生各种生物转化反应,从而影响植物的生长发育。纳米氧化锌已作为生物农业应用领域中的一种新型肥料,然而其被植物吸收后锌离子的释放和转运过程仍需进行研究,这将为深度理解锌在植物生长中的调控作用提供基础。脱氧核酶(DNAzyme)是一段具有酶活性的DNA序列,可以有效催化不同的反应。DNAzyme在相应的辅因子存在下发生折叠激活后可以裂解特定的底物。与天然酶相比,DNAzyme具有可编程性、催化效率高、稳定性和亲和力强等优点,逐渐成为生物传感器的关键组件。利用Zn2+依赖型的DNAzyme构建智能纳米生物传感器,可用于监测锌强化剂进入作物后锌离子在植物体内的迁移和分布,从而有利于精准农业的发展。
作者设计了含有Zn2+依赖型DNAzyme的发夹DNA片段(hairpin DNA),构建出Zn2+荧光生物传感器,并将其修饰在作为纳米肥料的ZnO@Au纳米颗粒(ZnO@Au NPs)上,从而合成出一种用于锌纳米肥料施用后实时监测植物中Zn2+释放和分布的多功能智能纳米器件,为生物体内Zn2+定量分析和迁移转化规律的探究提供了一种新的思路(图1)。

图1 Zn2+荧光生物传感器的构建原理。(A)多功能智能纳米器件的合成;(B)多功能智能纳米器件用于植物叶片中Zn2+的实时监测
该传感器的性能先在溶液体系中进行了验证,在Zn2+浓度为50 nM到1.5 μM之间荧光强度与Zn2+浓度具有良好的线性关系,最低检测限为30 nM。
采用一步沉淀法合成了ZnO NPs,再通过硼氢化钠还原氯金酸法在ZnO NPs表面生长出小粒径的Au NPs,将所设计的一端带有FAM修饰的发夹DNA片段通过Au-S键对ZnO@Au NPs进行功能化修饰合成出多功能智能纳米器件。通过透射电子显微镜,X射线衍射仪,紫外分光光度仪以及Zeta电位分析仪证实了基于DNAzyme的多功能智能纳米器件的成功合成及修饰(图2)。

图2 ZnO@Au NPs-hairpin DNA多功能智能纳米器件的表征。(A)ZnO NPs和(B)ZnO@Au NPs的TEM图;(C)ZnO NPs和ZnO@Au NPs的XRD图;(D)ZnO NPs、ZnO@Au NPs和ZnO@Au NPs-hairpin DNA的Zeta电位图;(E)ZnO NPs和ZnO@Au NPs的紫外-可见吸收光谱;(F)ZnO@Au NPs和ZnO@Au NPs-hairpin DNA的紫外-可见吸收光谱
在模拟植物组织微环境的pH 6.5微酸性条件下,Zn2+从ZnO@Au NPs中被溶解并释放出来,激活发夹DNA中的DNAzyme,将FAM基团释放至溶液中,由此恢复的荧光信号强度与释放的Zn2+浓度相关联。利用该生物传感器监测到ZnO@Au NPs的Zn2+释放曲线与采用原子吸收分光光度法测定的结果一致,揭示了该生物传感器的准确性(图3)。

图3(A)利用原子吸收分光光度法测定Zn2+从ZnO@Au NPs的释放曲线;(B)利用荧光生物传感器测定从ZnO@Au NPs-hairpin DNA中Zn2+的释放
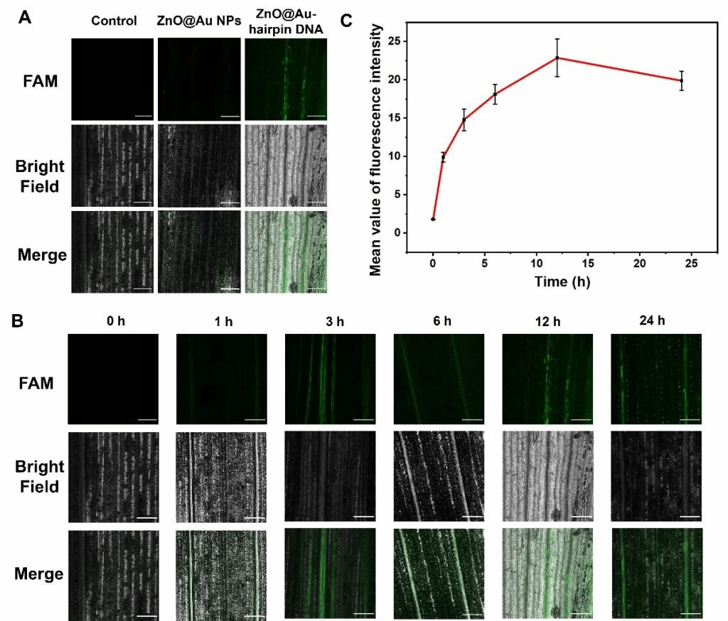
最后培养合适的玉米植株,将智能纳米复合材料通过叶施的方法进入植物,利用激光共聚焦显微镜观察植物体内的荧光信号,实时追踪ZnO NPs在植物体内的释放和吸收情况,分析Zn2+在植株中的分布情况,发现叶片中荧光信号随时间而变化,荧光强度在12 h达到最大值,这与纳米复合物在酸性溶液体系模拟情况下的结果类似(图4)。

图4(A)经多功能智能纳米器件处理后玉米叶片的CLSM图像;(B)经多功能智能纳米器件处理后玉米叶片的实时荧光成像;(C)玉米叶片中的荧光强度随时间的变化
ZnO@Au NPs-hairpin DNA智能化多功能纳米复合材料既可作为锌纳米肥料,又可作为生物传感器,实时追踪植物中Zn2+的释放。该策略还可以通过改变纳米材料的类型和相应DNAzyme的类型来构建其他的纳米载体和实时追踪装置,在农业、医药、生物领域具有良好的应用前景。
本文第一作者严艺琳,beat365在线唯一官网2020级硕士生。通讯作者周楠迪教授,研究方向包括核酸适配体的筛选优化和应用、分子诊断技术、新型纳米生物传感器的研制、智能纳米器件的构建和应用、POCT产品研制、食品安全检测、发酵过程中代谢物监测等方面。