摘要
近日,生物资源技术期刊《Bioresource Technology》在线发表了beat365在线唯一官网邓禹教授课题组的最新研究成果“Dynamic regulation and cofactor engineering of Escherichia coli to enhance production of glycolate from corn stover hydrolysate”。该研究以大肠杆菌生产乙醇酸为目标,通过动态调控策略、辅因子工程、糖蛋白转运工程逐步提高了大肠杆菌生产乙醇酸的产量,以葡萄糖和秸秆水解液时乙醇酸产量分别达到52.2 g/L和46.1 g/L。全文链接为https://doi.org/10.1016/j.biortech.2024.130531。
内容
乙醇酸 (Glycolic acid, Glycolate) 又称为羟基乙酸、甘醇酸,是最简单的α-羟基酸,广泛应用于医学材料工程、纺织行业、化学清洗以及生产聚乙醇酸-乳酸、聚乙醇酸等,其相关产品具有生物降解性、生物相容性和低毒性等优点,因此,需求量逐年增加。近年来,利用微生物细胞工厂从生物质原料中合成乙醇酸受到了广泛的关注,该方法具有生产成本低、环境友好和具有可持续性等优点。目前,乙醇酸生物合成的主要挑战在于代谢通量失衡以及缺乏还原性辅因子NADPH。
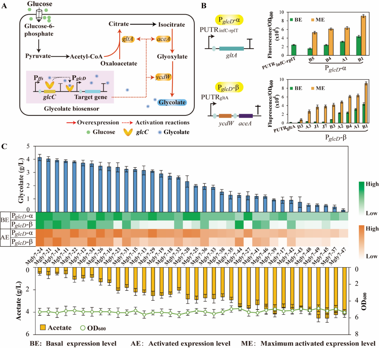
为了克服上述挑战,作者将动态策略应用于乙醇酸的生产中,首先,根据结合能强弱修改了乙醇酸传感器启动子的-10区和-35区,得到了一批具有不同基本表达水平和最大激活表达水平的乙醇酸传感器启动子 (PglcD-xy),然后选择一批基本表达水平与PUTRinfC-rplT和PUTRgltA相似或更高的PglcD-xy启动子,结合组成型表达的转录因子glcC,构建了可以根据乙醇酸浓度动态调节gltA和ycdW-aceA表达的动态调控系统,该系统可以利用乙醇酸传感器启动子的基本表达水平生产乙醇酸,生产的乙醇酸可以作为诱导剂增加乙醇酸传感器启动子的转录水平,从而进一步提高乙醇酸产量,通过优化后发现PglcD-B1调控gltA和ycdW-aceA表达时,菌株乙醇酸产量最高,达到了4.1 g/L (理论产量的61.3%)。同时,通过研究乙醇酸传感器启动子的基本表达水平和激活表达水平与乙醇酸产量的关系,发现,菌株的乙醇酸产量与gltA的表达水平呈正相关关系,R2为0.8。

此时,乙醇酸的生产中还面临着还原性辅因子NADPH缺乏的问题,为了增加胞内NADPH的生产,并阻止NADPH转化为NADH,研究人员在Mgly7-24中过表达了转氢酶pntAB,并敲除了转氢酶sthA,结果菌株Mgly8-241中的NADPH/NADP+比值和乙醇酸产量均出现增加,其中乙醇酸产量增加到4.9 g/L。为了进一步增加胞内NADPH,研究人员在菌株Mgly8-241中引入了来源于运动单胞菌中的ED途径,通过优化ED途径的表达,菌株Mgly8-245的乙醇酸产量增加至5.6 g/L,表明适度增加还原性辅因子NADPH的量,适配胞内辅因子NADPH的生成与乙醇酸的合成,可以有效增加乙醇酸产量。

为了降低成本、可再生的玉米秸秆水解液作为乙醇酸生产的底物,研究人员在菌株Mgly8-245中敲除了ptsG来破坏CCR。然而,ptsG的敲除破坏了PTS系统,导致葡萄糖利用速率和乙醇酸产率降低。通过将源自运动单胞菌中的葡萄糖转运蛋白 (glf) 引入菌株Mgly9-245,成功的提高了葡萄糖消耗能力和乙醇酸产率。随后,将水解液稀释用于乙醇酸的生产,结果表明,缓解CCR的菌株Mgly10-245能够同时利用玉米秸秆水解液中的葡萄糖和木糖,最终乙醇酸产量达到4.9 g/L。

菌株Mgly10-245在5L发酵罐中以葡萄糖为底物进行分批补料发酵,结果表明,菌株Mgly10-245在61.5 h乙醇酸产量最高,达到了52.2 g/L (理论产量的90.5%),这是是迄今为止不添加诱导剂的最高产量。随后,菌株Mgly10-245在5L发酵罐中以玉米秸秆水解液为底物进行分批补料发酵,结果表明,菌株Mgly10-245在70.3 h时乙醇酸产量最高,达到了46.1 g/L (为理论产量的77.1%)。

上述研究工作中,beat365在线唯一官网20级博士研究生杨海宁为论文的第一作者,邓禹教授和周胜虎副研究员为论文的共同通讯作者。此研究工作得到了国家重点研发计划(2022YFA0911800)、江苏省杰出青年基金(BK20220089)、生物催化与酶工程重点实验室开放课题基金(SKLBEE2023006)、国家自然科学基金 (21877053) 以及江苏省研究生科研与实践创新计划项目(CX10295)的资助。