近日,Nature Communications在线发表了beat365在线唯一官网未来食品科学中心和beat365在线唯一官网陈坚院士团队刘龙教授课题组的研究成果“De novo engineering of programmable and multi-functional biomolecular condensates for controlled biosynthesis”(Yu et al., Nature Communications. 2024. 15: 7989)。2024级博士后于文文为论文第一作者,刘龙教授为论文通讯作者。
无膜细胞器是无序蛋白或核酸等生物分子经液-液相分离(LLPS)所形成的亚细胞区室结构,其在信号传导、生化过程调控等方面具有重要功能。与膜包被细胞器或细菌微区室相比,无膜细胞器具有良好的液态流动性和小分子自由渗透性。因此,利用天然无序蛋白或RNA在微生物细胞工厂中构建人工无膜细胞器已成为当前的研究热点。然而,从头设计可编程无膜细胞器,正交调控原核微生物细胞工厂中的代谢网络或蛋白翻译过程仍然是一项挑战。
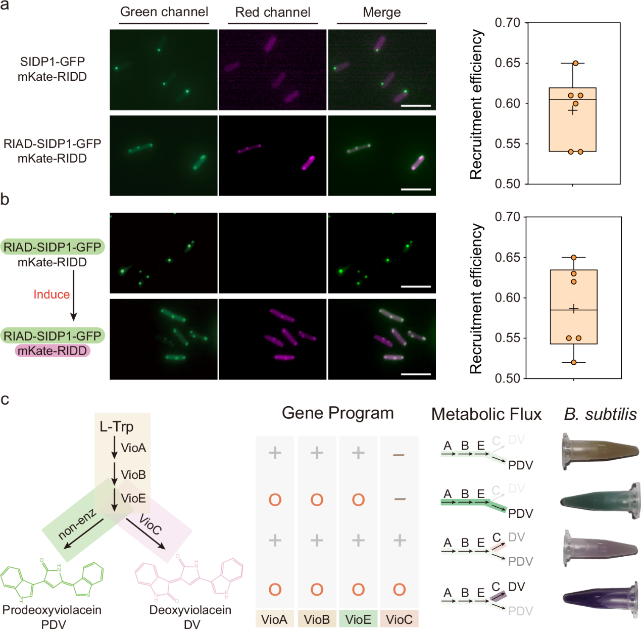
针对上述问题,该研究从头设计了系列人工无序蛋白(SIDP),并利用其在典型原核模式微生物枯草芽孢杆菌(Bacillus subtilis)中构建人工无膜细胞器,实现了代谢网络和蛋白翻译过程的正交调控。首先,基于LLPS形成机制提出了“搭积木”策略,即将单个氨基酸看作积木块,“理性搭建”了八肽基本单元FW1,并进一步将FW1串联重复20次获得SIDP1。其次,通过共聚焦显微镜等技术可视化证明了SIDP1在体外可以形成具有液态流动性的无膜细胞器(图1),且通过改变温度、盐离子和分子拥挤剂浓度等环境因素可以调节无膜细胞器的形成与性质;在此基础上,改变氨基酸组成和排列顺序以创制系列可形成具有不同性质无膜细胞器的SIDP,从而在基因编码层面上进一步证明了无膜细胞器的可编程性。随后,利用SIDP1在B. subtilis中构建人工无膜细胞器(图2),并通过互作短肽与“无铜点击化学”证明人工无膜细胞器对生物大分子(蛋白等)的招募特异性和对生物小分子(化合物等)的自由渗透性(图3)。
在上述研究基础上,构建脱氧紫色杆菌素合成底盘细胞,通过细胞的颜色变化,可视化证明了人工无膜细胞器的代谢网络调控能力(图3)。与此同时,结合遗传密码扩展与核酸适配体模块,创制空间分离的正交翻译系统,将人工无膜细胞器作为mRNA的特定翻译场所,从而实现目的基因的选择性翻译。适配优化不同模块后,目的基因的翻译选择性达到4.0倍(图4)。
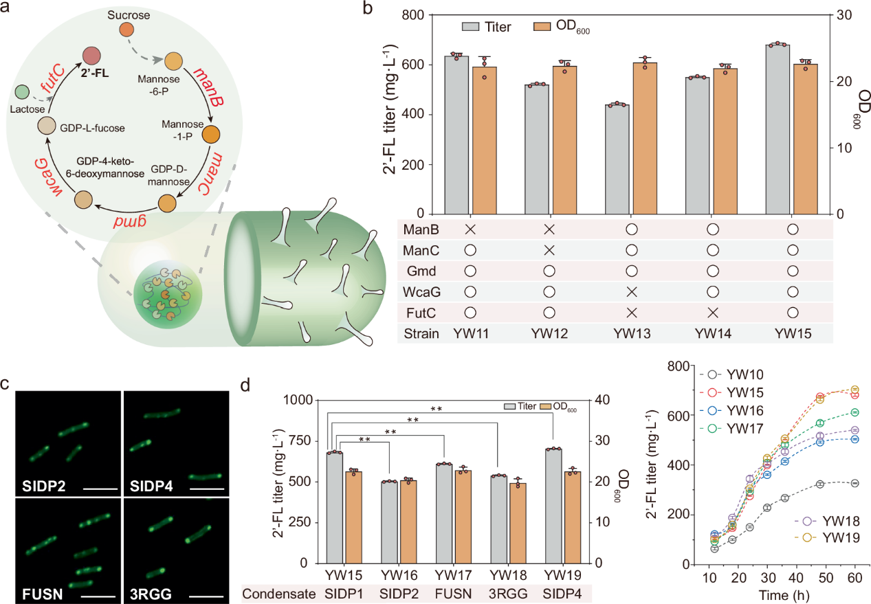
为了进一步验证B. subtilis中人工无膜细胞器的应用可行性,以2’-岩藻糖基乳糖(2’-FL)代谢网络为例,利用人工无膜细胞器招募2’-FL合成途径中的五种关键催化酶,2’-FL产量较对照组提高了123.3%(图5)。此外,结合遗传密码扩展技术,对N-乙酰甘露糖胺(ManNAc)合成途径中的关键催化酶N-乙酰-D-葡萄糖胺-2-差向异构酶(AGE)进行了理性设计与改造,其突变体AGEOMeY催化活性较野生型提高了86.0%。之后,利用前期构建的空间分离的正交翻译系统,有效降低了胞内非目的基因的错误翻译表达,实现了AGEOMeY的高选择性翻译,ManNAc产量较对照组提高了75.0%(图6)。
总之,该研究为无膜细胞器的从头设计提供了新思路,提出的“搭积木”策略具有较强的易用性和普适性。同时,空间分离的正交翻译系统的构建也为原核微生物中蛋白翻译过程的正交调控提供了新方法。
上述研究工作得到了国家重点研发计划(2022YFC2104903)、国家自然科学基金(31930085、32021005)等项目的资助。

图1 SIDP1形成的无膜细胞器的性质表征

图2 枯草芽孢杆菌中无膜细胞器的构建与检测

图3 枯草芽孢杆菌中无膜细胞器的代谢调控能力测试

图4 空间分离的正交翻译系统的构建与优化

图5 2’-岩藻糖基乳糖代谢网络的区室化调控

图6 N-乙酰-D-葡萄糖胺-2-差向异构酶突变体的选择性翻译促进N-乙酰甘露糖胺合成